Call Center : 1500043

 

 Stuktur organisasi

 

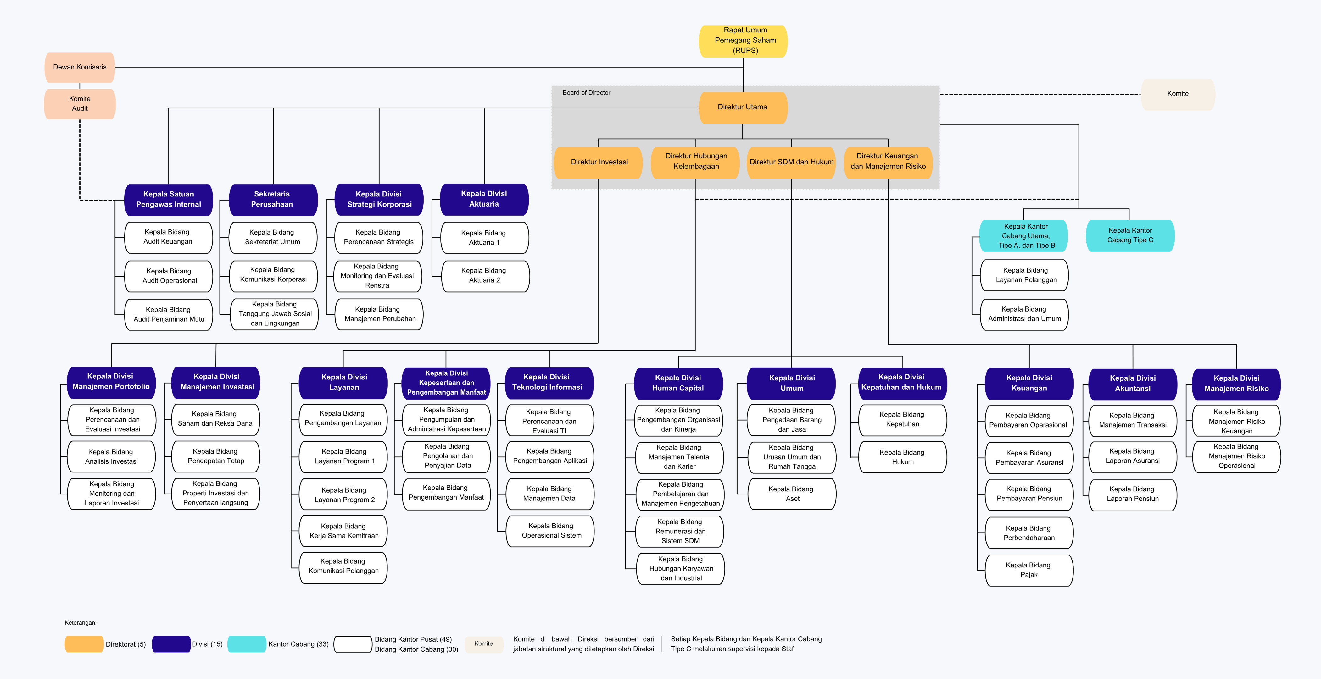
Struktur Organisasi ASABRI sesuai Peraturan Direksi PT ASABRI (Persero) Nomor PER-22/HK.01.02/UTM.J/XII/2025 Tentang Organisasi dan Tata Kerja PT ASABRI (Persero)